Workflow Manager

Document-based workflow for Notes


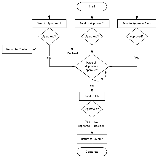
Example workflow #2 included in the Demo - Multiple Approvers.


Multiple Approvers Example

Return to the Workflow Page



IONET SoftwarePO Box 77, Paekakariki
Wellington 5034
New Zealand
Tel: +64 4212 5656
info @ ionetsoftware.com
ProductsMigrating
Archiving
Search
Change
Workflow
CompanyContact
Support
Downloads
Partners