Notes Migration
Migration Home
Migrating Notes Mail
Migrating Notes Mail Lite
Migrating Notes Apps
Migrating Notes Apps Lite
Notes to SharePoint
Notes to Google
Notes to Box
Pipeliner FAQ
Notes Archiving
Pricing & Licensing
Request License Key
Download
Download Lite
Searching
Home
Export Searching
Discovery Searching
iNotes Searching
File System Searching
User Experience
Testimonials
Pricing & Licensing
Download
Partners
Contact
Workflow Manager
Document-based workflow for Notes
Download Free Trial
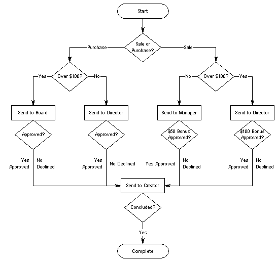
Example workflow #1 included in the Demo - Serial.
Return to the
Workflow Page